首 页
滨检概况
滨检简介
部门职能
领导简介
联系我们
检察动态
滨检新闻
滨检微信
检务公开
检察业务
普通犯罪检察
法律政策研究
重大犯罪检察
职务犯罪检察
经济犯罪检察
刑事执行检察
民事检察
公益诉讼检察
公益诉讼
行政检察
案件管理
控告申诉检察
未成年人检察
检察院建设
职务任免
工作报告
外部监管
检务保障
检务督察
检察党建
司法改革
人民监督员
案件信息公开
新闻发布会
新闻发布会
通知公告
通知公告
服务指南
法律法规
法律法规
诉讼指南
检察动态
滨检新闻
当前位置:
首页
/
通知公告
/
通知公告
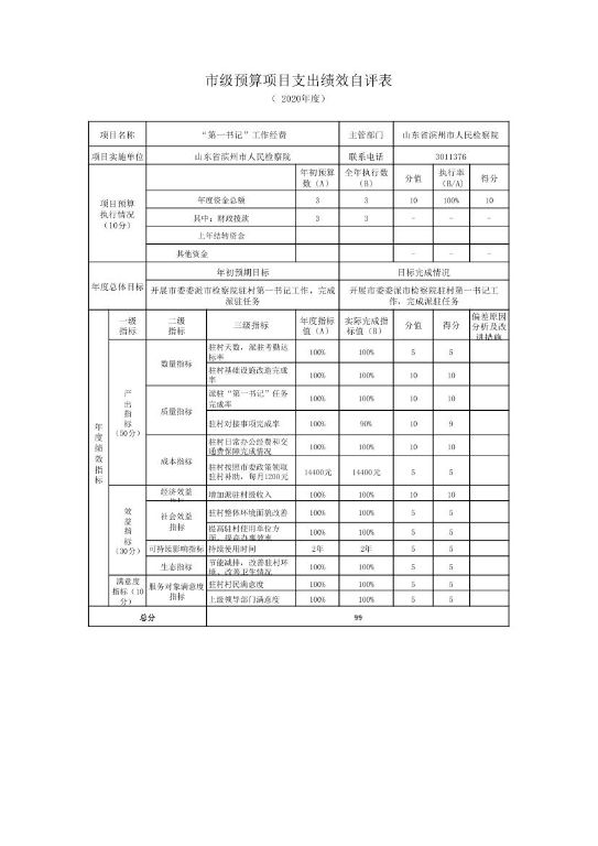
2020年度山东省滨州市人民检察院部门决算
发布者:
滨检院
文章来源:
信息中心
点击数:
发布时间:
2021-09-24